
52吋遙控 DC吊扇
NT$7750
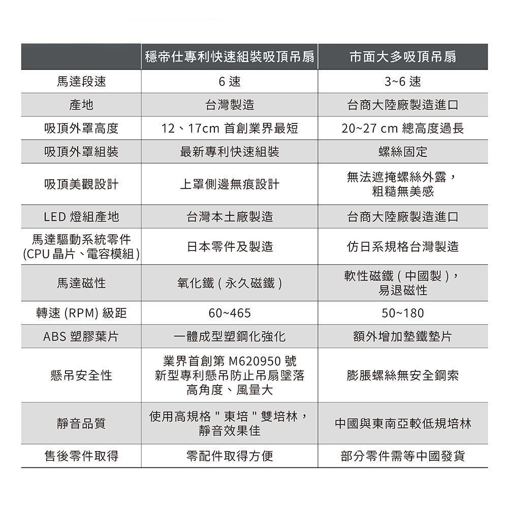
52吋 S90 吸頂超級馬達系列
BLDC 直流無刷 附遙控
尺寸:Ø90×t16 無燈款:直徑 1330mm × 高度 150mm
附遙控 / BLDC馬達 / ABS塑鋼化塑膠葉片
首創獨家快組專利設計,吸頂上罩高度僅12 cm
低於市面上所有吸頂吊扇,搭配穩帝仕專利ABS塑鋼化塑膠葉片
安裝快速簡易,風量強勁。
貨號: WDS-24111C
分類: 變頻循環吊扇, Wedes穩帝仕吊扇
NT$7750
52吋 S90 吸頂超級馬達系列
BLDC 直流無刷 附遙控
尺寸:Ø90×t16 無燈款:直徑 1330mm × 高度 150mm
附遙控 / BLDC馬達 / ABS塑鋼化塑膠葉片
首創獨家快組專利設計,吸頂上罩高度僅12 cm
低於市面上所有吸頂吊扇,搭配穩帝仕專利ABS塑鋼化塑膠葉片
安裝快速簡易,風量強勁。
52吋遙控 DC吊扇